杨中华:江苏省综合年鉴质量抽查的实践与探索
近期,《中国年鉴研究》第4期刊发江苏省地方志工作办公室党组书记、主任杨中华文章《江苏省综合年鉴质量抽查的实践与探索》。12月17日至18日,2025年全国年鉴研讨会暨中国地方志学会年鉴年度会议、第七届全国年鉴论坛在辽宁省本溪市举办,该文入选优秀论文,杨中华主任受邀在会上作交流分享。现将全文予以刊发,以飨读者。
江苏省综合年鉴质量抽查的实践与探索
摘 要 地方综合年鉴质量抽查工作是年鉴质量监督和管理的重要举措,这项工作通过对年鉴的资料性、规范性和专业性等要素开展系统检测与评估,进一步提升年鉴的整体质量。2024年江苏省组织开展全省年鉴质量抽查工作,严格依据《地方综合年鉴编纂出版规定》《图书质量管理规定》等国家及行业规范,专家审读和电子技术检测相结合,对全省36部县(市、区)综合年鉴进行评估、典型案例分析和成果转化应用。通过抽查,增强了年鉴工作者的质量意识,有效推动框架结构、内容记述和编校质量等的规范化,为构建年鉴质量建设长效机制探索了切实可行的方法路径。
关键词 地方综合年鉴 质量抽查 编纂实践
地方综合年鉴作为系统记述行政区域自然、政治、经济、文化、社会等方面情况的年度资料性文献,是留存地方历史、传承地域文化、服务决策参考的重要载体,其质量直接关乎存史、育人、资政功能的实现。近年来,随着全国地方志事业向高质量发展转型,江苏省作为年鉴编纂大省,始终将年鉴质量建设作为年鉴工作的生命线,不断强化质量意识,推动年鉴工作提质增效。自2017年以来,江苏省成功打造中国精品年鉴15部、约占全国总量的12%,成功培育江苏精品年鉴32部,覆盖所有设区市,形成精品引领、梯队跟进、全省年鉴质量整体提升的发展局面。
随着年鉴事业快速发展,一些深层次问题也逐渐显现。如全省年鉴区域发展不平衡,质量差异较大;部分设区市对县(市、区)年鉴业务指导力度不够,示范引领作用未得到充分发挥;部分县(市、区)对年鉴质量建设不够重视,主动提升质量的意识不强、措施不多。为破解这些难题,江苏省地方志工作办公室于2024年组织开展以查找不足、以查促改为核心的全省综合年鉴质量抽查工作。通过系统化的检测与反馈,推动全省年鉴质量建设由“牵引式推动”转变为“鞭策式跟进”,从而提高市、县两级地方志工作机构对年鉴质量的重视程度,增强追求质量、向精品看齐的自觉意识,为加强全省年鉴质量建设探索新路径。基于此次江苏省年鉴质量抽查工作实践,系统总结做法与得失,以期为全国年鉴质量建设提供参考。
一、质量抽查的做法与特点
根据《江苏省地方志工作条例》“地方综合年鉴由地方志工作机构组织审查” 的规定,2024年7月,江苏省地方志工作办公室印发《江苏省地方综合年鉴质量抽查通知》,启动全省综合年鉴质量抽查工作。抽查工作覆盖全省13个设区市,制定规范化的操作流程,采用人工审读与智能检测相结合的方式进行,从观点、框架、资料、图表、编校、版式等方面进行全方位的质量检查。
(一)制度设计:构建规范化的抽查体系
基于全流程质量把控要求,江苏省年鉴质量抽查规则措施在全省范围内推行,把事前有标准、事中有监督、事后有反馈的思路贯穿其中,基本形成从制定到使用、检验的全流程管理工作链。其中,在制度设计上注重精准性、可操作性,集成了具体的工作规程和操作要领;在具体实施上,注重程序上的规范,确保抽查工作能够取得实效。
指导思想的导向性。抽查工作坚持以习近平新时代中国特色社会主义思想为指导,坚持把记录中国式现代化江苏新实践作为目标导向,在评价指标中增加“时代性”指标(15分),重点评价年鉴对党的创新理论、党的二十大等重要会议精神、新发展理念、高质量发展等重要政策方针战略的反映程度。如对“科技创新”类目评价,不但要看统计数据中的研发经费投入等,还要看其对相关工作的评述,关注对解决“‘卡脖子’技术攻关”这一年度工作的回应情况。
实施步骤的严谨性。坚持问题导向,做到“通知—报送—审读—反馈—整改”,构建“问题清单—整改台账—验收评估”全过程管理体系。2024年7月中旬印发抽查通知,规定抽查范围、内容、时间和要求等;7月底归集36部年鉴纸质版、电子版;8月组织专家集中审读,实行“一人主审、一人复核”的双人负责制;9月底前汇总形成差错率统计表和问题分类表,形成抽查报告;10月将抽查结果反馈给各单位,要求限期整改;12月对抽查情况进行通报,对质量较高的年鉴予以表扬。
抽样方法的科学性。采用分层随机抽样办法抽取样本,从13个设区市中,每个市抽取2~3部没有入选精品的县(市、区)年鉴。针对各地经济发展水平存在差异的实际情况,在发展水平较高和一般的县(市、区)以1∶1.2的比例确定抽查数量,以体现抽查范围的广度,并反映不同发展程度地区编纂质量方面的差距。其中,苏南抽查12部、苏中抽查9部、苏北抽查15部。
(二)机制保障:建立专业化的组织体系
抽查工作从组织到评审都重视专业性和权威性,采用技术检测方式建立起“组织领导—专家评审—技术支撑”的保障机制,充分考虑到质量抽查工作难度大、专业性强的特点,在保证抽查工作组织架构科学合理的同时,采用现代技术手段,对年鉴质量监管工作作出新尝试、新探索,为以后抽查工作的继续推进打下基础。
组织领导机制。成立以江苏省地方志工作办公室主要领导为组长的抽查领导小组,下设办公室负责组织实施。以“一把手负责制”保证抽查工作的权威性、有效性,切实推进各项抽查工作深入开展;各地相应成立工作小组,形成省、市、县三级联动的工作格局。
专家评审机制。成立专家评审组,分为4个小组,分别负责概览与经济部类、政治与文化部类、社会与生态部类以及装帧和编校质量4个方面的检查评价工作。评审专家在全省年鉴专家库中随机抽取,主要包括地方志系统专家、资深编辑及其他相关人员,其中有四分之一是具有全国年鉴评审经验的专家,确保评审组意见的专业性和权威性。
技术支撑机制。使用江苏省自建的“方志智能及错敏词检测系统”。该检测系统具备错敏词检测、数据一致性校验、格式规范检查3个模块功能,能够对政治性表述错误、敏感词汇、不同章节间同一指标数值不一致、字体字号不一致、图表编号错误等问题进行自动检查,查准率在40%以上。技术检测的定量分析与人工审读的定性评价相结合,为确保检查评价系统全面提供双重保障。
(三)评价标准:构建系统化的指标体系
江苏省地方志工作办公室按照中国地方志指导小组《地方综合年鉴编纂出版规定》《关于地方综合年鉴编纂出版若干问题的补充规定》以及年鉴质量管理相关标准要求,设置9项评价指标,明确各项指标下的观测点以及相应的评分标准,构成“核心指标—观测点—评分标准”三级链条式评价体系(见表1)。

在实际操作过程中,评价指标主要聚焦框架设计、内容记述和条目编写,重点围绕3个方面展开。第一,政治性优先原则。将政治观点纳入“一票否决”范畴,只要存在政治表述错误的即认定为不合格。第二,坚持量化导向。以编校差错率、特色类目占比为指标,设定相应的量化标准。第三,保持相应的弹性度。在一定的范围内允许专家根据年鉴的实际情况合理弹性度打分,但偏正限度控制在±5%。
二、质量抽查中发现的优点与短板
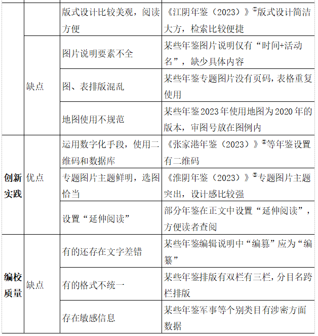
江苏省地方综合年鉴质量抽查工作是对36部县(市、区)综合年鉴进行全面检测与细致分析的过程,也是对全省年鉴编纂水平的一次全面“体检”,充分反映当前全省综合年鉴编纂工作的整体情况,更是推动年鉴质量建设从“经验型”向“科学型”转变的重要实践。此项抽查工作既总结出优秀年鉴的成功经验,也暴露了普遍存在的质量问题,为下一步精准施策、查缺补漏,提高全省综合年鉴编纂质量提供了参考依据及工作目标。抽查的36部年鉴质量具体情况如下(见表2)。



通过归纳总结36部年鉴编纂的主要优缺点,对如何判定一部年鉴质量高低有了更清楚认识。通过全面系统的统计分析,为进一步科学构建年鉴质量评价体系提供客观数据依据。各个体系的特点优点、短板弱项都涵盖了质量要素的建设目标,典型案例能够帮助广大年鉴编纂者掌握年鉴编纂的重要环节和主要方面,为今后提升年鉴编纂质量找到突破口。
抽查结果表明,年鉴质量出现问题主要集中在框架设计不够科学、内容记述不够精准、条目编写不够规范、编校装帧不够严谨等方面。抽查显示,部分县(市、区)年鉴框架设计逻辑关系混乱、层级设置随意,不能紧跟形势任务、紧扣中心工作、紧贴社会热点,时代性和特色性不足。部分县(市、区)年鉴仍沿用“乡镇企业”等陈旧类目,与当下快速变化发展的产业结构形势不相符。内容方面,个别县(市、区)年鉴对本地区发展规划思路以及发展目标定位等存在模糊认识,记述地区重大发展建设等“规定动作”缺乏宏观思考视角;部分年鉴工业类目占比过高,对本地特色产业记述不足,存在互相抄袭框架、内容大同小异的现象,缺乏地域辨识度。条目编写方面,有的年鉴条目要素缺失,没有核心数据,如“乡村旅游”条目未提及接待人次、旅游收入等指标;有的年鉴条目文风不当,工作总结痕迹明显,使用“领导重视”“大力加强”“认真抓好”“狠抓落实”等非记述性语言;有的年鉴条目排序比较随意,缺乏逻辑性。编校装帧方面,大部分年鉴编校差错率控制在十万分之二以内,达到优良标准,少数县(市、区)年鉴编校差错率达到十万分之八,接近《图书质量管理规定》中万分之一的上限,差错集中在文表数据不符、标点符号使用错误、格式不统一等基础性规范问题;版式设计中版面页边距太小或行间距太小等问题也较为常见。
一部质量较高的年鉴,应当具有正确的政治方向、合理的框架结构、鲜明的特色内容、严格的编校规范。具体来说,年鉴在记录地方发展历程时,应准确把握时代脉搏,传递积极向上的价值观,为地方发展提供有力的思想引领。年鉴在谋划框架结构时,应注重逻辑性和系统性,根据经济社会发展变革、地方产业结构调整等,合理设置类目和分目,避免重复和交叉,确保框架结构能够全面、系统涵盖区域各个方面。年鉴在记述内容时,应聚焦地方年度重大事件、重点工作和特色产业,通过翔实的数据、生动的案例和深入的分析,展现地方发展的亮点和成就,深入挖掘地方的历史文化底蕴、民俗风情和特色资源,使年鉴具有较为鲜明的地方特色和文化内涵。年鉴在条目设置与编写中,应突出资料性,合理设置条目的类型,应以综合性条目为主,单一记事性条目为辅,确保条目内容具有较高的信息含量和参考价值;应避免工作总结式的表述,注重用数据和事实说话,突出事件的核心内容和关键信息,注重提高条目的可读性。年鉴在配图配表时,应精心挑选具有典型性、代表性的图表,准确反映地方发展的重点和特色,规范制作图表,确保数据准确,图表与文字内容紧密配合,做到图文相符、图随文走、以图释文。年鉴在编校过程中,应减少甚至杜绝编校差错,使用规范的现代汉语进行简洁明了地表述,严格遵循行文规范,准确传达信息;版式设计应注重整体布局的协调性和简洁性,便于读者查阅。
总之,2024年江苏省地方综合年鉴质量抽查的36部年鉴总体质量较好,但也暴露出区域发展不平衡的问题。原因主要是有些地区思想认识不到位,质量意识不够强,没有充分认识到年鉴是“资料性文献”,对于不断提升年鉴质量没有迫切需求、动力不足;部分设区市对县(市、区)级年鉴业务指导较弱,示范引领作用不够;部分年鉴编纂力量整体偏弱,部分人员专业能力偏弱,未严格执行《地方综合年鉴编纂出版规定》等相关规范制度;缺乏年鉴质量监管体系。
三、质量抽查对推进年鉴质量建设的作用和启示
质量抽查是年鉴编纂质量的“度量衡”,是促进年鉴质量不断提升的“发动机”。通过系统性的“体检”“诊断”,精准查找并分析各县(市、区)年鉴在框架设置、内容选取、编校装帧等方面存在的问题和区域差异,找准病灶,找到差距,有助于为进一步精准施策、全面提升年鉴质量管控水平提供参考。开展年鉴质量抽查,本质上是对年鉴传统质量管控逻辑的一次深刻变革,将全省年鉴质量建设由过去自上而下“牵引式推动”变为现在上下联动、自我奋进的“鞭策式跟进”。结合江苏省年鉴质量抽查实践,笔者就如何推进年鉴质量建设提出4点建议。
(一)完善年鉴质量管控机制
年鉴质量管控应当建立一套以完善标准为前提、以过程管控为核心、以结果应用为导向的全过程管理运作体系。江苏省质量抽查工作从4个方面推进制度建设。
建立质量抽查通报制度。应当对抽查情况、问题清单及整改要求进行正式通报,增强刚性约束。江苏省地方志工作办公室印发《关于2024年综合年鉴质量抽查情况》,详细列出问题清单及整改时间。将某年鉴表格重复使用等问题列为基础规范类问题,缺工业、金融业类目等问题列为框架设计类问题,并附有具体案例及相应整改事项。
建立整改验收制度。采取“问题台账—整改报告—回头看”的方式,督促被抽查单位对照抽查情况建立台账,逐个销号。江苏省地方志工作办公室将抽查问题清单与整改时限下发至各市,并要求提交加盖公章的整改报告,推动质量要求从软指标变为硬任务,确保问题整改落到实处。南京市地方志办以全省年鉴质量抽查通报为契机,组织召开落实抽查要求专题任务部署会,向各区反馈质量抽查意见,对标找差距,明确整改要求,督促相关市辖区针对重点问题研究整改措施,及时把评价反馈意见运用到2025年卷年鉴的编纂工作中。
建立结对帮扶制度。江苏省组织年鉴专家和优秀编纂团队帮扶编纂质量偏低单位,重点开展框架优化、数据挖掘等指导工作;创建区域合作,各市之间建立定期或不定期的共同评审会,按照苏南、苏中、苏北分区形成协作圈开展互审互校。江苏省地方志工作办公室要求各地建立“一对一”帮扶机制,重点指导县(市、区)完善框架设计,增设年度特色类目专栏,并于年初对所辖县(市、区)年鉴篇目大纲进行初审评议。
建立案例剖析制度。结合抽查中发现问题的侧重点和难点,2024年江苏省组织全省年鉴高质量发展业务培训班,针对政治文化部类要注重什么价值导向、社会生态部类要突出哪些记述重点、经济部类要做好什么样的数据提炼及加工、编辑说明和图片选择如何处理、编纂规范有哪些要求、书籍装帧应该注意什么、年鉴编辑过程要注意什么等问题,邀请参加年鉴抽查的专家进行有针对性地答疑解惑,选取典型案例现场解说,对编纂过程中的具体问题开展研讨交流。
(二)强化质量整体提升意识
在质量抽查过程中,通过系统性“体检”重塑年鉴质量管控逻辑,由单点打造一部精品向全年抽查年鉴质量转变,从而推动全省综合年鉴质量整体提升。
强化省级统筹引领作用。省级地方志工作机构加强对地方综合年鉴审查和监督,把质量抽查作为推动工作的“指挥棒”,建立“抽查—通报—整改—复核”的全流程管理机制,把抽查结果纳入地方志工作考核,形成一套有力度的质量管理机制。
激发市级传导与创新功能。地市级地方志工作机构要发挥区域质量建设枢纽作用,通过组织年鉴交叉评审、大纲联审等方式,把上级的抽查意见转化为具体整改措施。例如,连云港市根据抽查反馈,组织各县(区)开展年鉴“大纲互评会”,并创新性实施“出版前市级验收”制度,确保问题整改到位。
夯实县区执行与创新基础。县级地方志工作机构主动立足本地特色,把抽查意见转化为区域特点的质量提升方案。例如,《如东年鉴》编辑部根据反馈的“类目设置同质化”问题,在2025年卷年鉴中创新增设“向海图强先导区建设”“全国绿色能源示范城建设”等特色类目,实现质量整改与地域特色的深度融合。
(三)推动质量问题精准改进
质量抽查的关键,是把宏观质量要求转化为可操作的改进点,推动问题整改从大而化之到精准发力,实实在在提升年鉴质量。
框架设计的科学化。针对抽查中暴露的“类目领属混乱”“特色缺失”等问题,省级地方志工作机构应当建立年鉴框架设计指南,明确类目设置必须紧扣年度重大战略、区域特色产业和社会热点。江苏省地方志工作办公室要求篇目设计坚持“精准分类、科学归并”,调整不合时宜的类目,按照国民经济行业分类和社会治理体系,对内容进行科学归类,杜绝随意设置复合类目,确需合设的,应做到逻辑清晰、领属得当。
内容记述的深度化。针对“数据单薄”“重点模糊”等问题,树牢“质量在于内容,价值在于资料”的编纂理念。江苏省地方志工作办公室要求各地在组稿环节主动对接供稿单位,引导其聚焦主责主业,提供反映年度发展轨迹的标志性事件、重大成果、关键数据和典型经验,严格筛除内部事务性、过程性工作内容,提升年鉴记述内容价值。
编校质量的标准化。确保“三审三校”制度执行到位,组建专业化编校队伍,最大限度减少知识性、逻辑性和文字性错误。建立涉密、敏感内容审读机制,对军事、政法、统战、民族、宗教、涉外等领域的内容进行重点审核。
(四)构建全国性年鉴质量抽查体系
年鉴质量抽查是一种创新性质量管理手段,从江苏省的实践来看,质量抽查不仅是一种技术手段,更是一种理念创新。2025年8月,中国地方志工作办公室印发《关于开展2025年地方综合年鉴质量抽查工作的通知》,要求对2024年卷公开出版的省、市、县三级综合年鉴进行质量抽查,充分印证了开展年鉴质量抽查工作是推动年鉴质量建设的一条可行路径。
完善分级分类的质量抽查制度。从国家层面应建立完善全国年鉴质量抽查工作规范,明确抽查的指导思想、基本程序,细化质量标准和结果运用机制。可将抽查工作分为年度篇目审查、成品书质量抽查、整改情况复查3个基本环节。针对全国不同发展地区,实行差异化抽查标准,对基础较好的地区侧重创新性、特色性指标,对基础薄弱的地区则着重规范性和完整性的指标要求。省级层面要制定与本省实际相适应的具体实施细则,要建立问题台账、整改报告、回头看的管理机制,对抽查发现的问题实行销号管理。
构建科学合理的质量评价指标体系。质量抽查的有效性取决于评价指标的科学性,应构建共性指标与特色性指标相结合的年鉴质量抽查评价体系。共性指标内容包括政治表述、框架设计、内容记述、编校质量、出版规范等基础性要求,特色指标内容主要是鼓励各地结合区域特点,设置特色类目占比、核心数据完整率等可以量化的具体指标。在指标设计上,要特别注意将时代特征、地域特色和年度特点作为重要评价内容,引导年鉴既规范统一,又各具风采。
强化理论研究与人才支撑。质量抽查需要有扎实的理论指导和专业的人才队伍。要鼓励支持年鉴编纂单位与高校、科研机构合作,共同研究质量抽查理论与实践方法。同时,加强年鉴人才队伍建设,培养一批专家型人才队伍。建立全国统一的年鉴基础知识培训教程和视频课程,推进年鉴业务培训打基础、全覆盖。
构建省、市、县三级协同机制。年鉴质量建设需要省、市、县三级地方志工作机构共同努力,形成协作合力。省级应当发挥好统筹和协调作用,制定质量抽查的相关政策规范,组织跨省、市的交流评审活动;地市级要承担区域枢纽的职责,组织本地区年鉴的篇目审查、质量抽查和业务培训工作;县区级要立足本地实际,将质量抽查结果落实到具体的编纂工作中,努力打造具有地方特色的精品年鉴。
四、结语
年鉴质量抽查是新时期年鉴质量建设的重要抓手,更是推动质量管理理念和治理模式创新的一场深刻变革。经过近十年以精品年鉴为示范的引领发展,全国地方综合年鉴正迎来从“有”到“优”的整体转型。在此背景下,江苏省组织开展的县(市、区)综合年鉴质量抽查已不只是简单的区域质量监管行为,更是实现年鉴质量治理创新发展的生动体现。此次抽查覆盖36部年鉴、涉及9个方面,坚持以问题导向为突破口、系统思维为主线进行分析破题,取得的成果不仅局限于抽查本身,而是以点带面将区域年鉴质量水平推上新台阶,为全国年鉴实现从“数量全覆盖”到“质量全提升”提供了实践范例。
当然,年鉴质量建设永无止境,仍面临着诸多挑战。江苏省年鉴质量抽查反映出区域不平衡、编纂队伍不稳定、质量持续性不足等深层问题,需要建立更加稳定的长效机制。着眼年鉴事业发展,应大力推动年鉴质量抽查从阶段性抽查向常态化监测转变,构建持续改进的质量管理体系;从行政推动向制度保障方面转变,逐步完善质量标准与考核激励机制;从经验主导向数据驱动转变,深化人工智能、大数据技术在编纂全流程的应用。
目前,全国年鉴质量抽查工作已步入全面深化实施的新阶段。其核心在于,构建科学的抽查体系,统一的抽查标准,融合智能技术动能,健全各级协同效能。唯有此,我们方能将质量抽查从阶段性成果升华为驱动年鉴事业高质量发展的重要力量,为传承中华文明、服务社会发展作出坚实贡献。
来源:《中国年鉴研究》第4期
作者:杨中华,江苏省地方志工作办公室党组书记、主任
- 上一篇:志书≠年鉴!“你学我、我学你”的背后,该坚守什么?
- 下一篇:无